Iso 14040 Series

Doc Iso Life Cycle Assessment For Environmently Friendly Waste Manangement In The Food Industry Perkins Muredzi Academia Edu

Iso Product Life Cycle Assessment 15 Youtube
Www Kloepffer De App Download Critical Review Doi Online Pdf

Life Cycle Interpretation An Overview Sciencedirect Topics

Iso 06 Environmental Management Life Cycle Assessment Principles And Framework Iso Tc 7 Sc 5 Amazon Com Books

New Ultralight Automotive Door Life Cycle Assessment Springerlink
Audits A strategic partner adding value beyond your certificate & identify opportunities for continuous improvement ….

Iso 14040 series. La sigla ISO identifica una serie di norme tecniche relative alla gestione ambientale delle organizzazioni, stabiliti dall'Organizzazione Internazionale di Standardizzazione (ISO). Sustainability is a priority interest for many organizations, and this is especially true at EPA. Establish clear objectives and outline all processes required.
For example, wood pulp, a secondary product, is a derived product of roundwood. ISO :06 describes the principles and framework for life cycle assessment (LCA) including:. Journal of Renewable Energy and Environment (JREE) is an international, scientific, open-access, quarterly, and free-of- charge journal that provides the ground for rapid publication of original full-length research articles, critical review articles, research notes, and technical notes in all subjects related to renewable energies and related environmental topics including:.
Tale norma è stata pubblicata dall'ISO per la prima volta nel 1996. All stages in the life of a product are analyzed:. The system boundary of the LCA is Cradle-to-Gate, with the Gate of the.
1997, ISO and Beyond:. Terms and Definitions ISO can ultimately help a company lower costs because it mandates that the firm seeking certification use its. ISO and ISO Environmental Management Life Cycle Assessment Package.
LCA helps to quantify the environmental pressures related to goods and services (products), the environmental benefits, the trade-offs and areas for achieving improvements taking into account the full life-cycle of the product. BEES measures the environmental performance of building products by using the life-cycle assessment approach specified in the ISO series of standards. Building for Environmental and Economic Sustainability (BEES), is a tool that gauges the environmental performance of building products using a life cycle analysis (LCA) as specified in the ISO series of standards (Lippiatt et al.
ISO series, viewed 29 August 10, rglobal.rmit.edu.au;. Diagnosis solutions for all Euro 5 and Euro 6 model series. 150, 0, & 300 Gallon RMLE Series:.
The ISO family of standards are developed by ISO Technical Committee ISO/TC 7 and its various subcommittees. Buy Windows 10 Professional CD KEY Compare Prices. Based on calculations in accordance with ISO / Life Cycle Assessments using ReCiPe (H) v.
1.1 (16) on GaBi 8.5 (18) sof t ware and scaled to reflect expected yearly sales. ISO je mednarodni standard za sisteme ravnanja z okoljem, ki zajema obvladovanje okoljskih vidikov proizvodne ali storitvene dejavnosti. Save money and find the best deal.
Standard ISO je eno od najpomembnejših orodij, ki ga uporabljajo organizacije po celem svetu, da bi odgovorile na izzive, ki jih njihove dejavnosti predstavljajo za okolje.Cilj standarda je ohranjanje okolja in primernih življenjskih pogojev za. 1.1 (16) on GaBi 8.5 (18) sof t ware and scaled to reflect expected yearly sales. The product resulting from the processing of a primary product.
ISO – ISO :. Citation needed Of particular note is the growing use of LCA for ISO Type III labels called Environmental Product Declarations, defined as "quantified environmental data for a product with pre-set categories of parameters based on the ISO series of standards, but not excluding additional environmental information". Environmental management – Life cycle assessment – Principles and framework.
1.1 (16) on GaBi 8.5 (18) software and scaled to reflect expected yearly sales. • Fondamentaux de l’ACV :. Moreover, the International Organization for Standardization (ISO), a worldwide federation of national standards bodies, has standardized this framework within the ISO series on LCA.
More sustainable design compared to the previous printer models (HP DesignJet T500 Printer series) replaced with the HP DesignJet T600 Printer series. Iso -1, iso -2, iso -3, iso -4, iso -5, iso -6, iso -7, iso -8, iso -9 and iso -10. We transfer the resulting cost benefit to you as a price advantage of approx.
Sustainability isn’t part of our work – it’s a guiding influence for all of our work. Smart roll-switching, top sheet feed, media output bin, automatic horizontal cutter and vertical trimmer (cuts all HP Z-series printer-qualified media, including most canvas) Media sizes supported. ** In accordance with DIN EN ISO :06/DIN EN ISO :06.
BEES was developed by NIST’s Applied Economics Office. And (c) continually improve in the above. 0.0028 in (0.07 mm) ISO/IEC :01(E) Line accuracy ±0.1%2 Maximum optical density (black).
Environmental Management Systems in the Real World, Prentice Hall, New York. The standards specify requirements for establishing an environmental management policy , determining environmental impacts of products or services, planning environmental objectives, implementing programs to meet objectives, and. ISO provides requirements with guidance for use that relate to environmental systems.
NOTE 2 The additional environmental information may be quantitative or qualitative. See Footprint Intensity Table. A finales de 06 existían aproximadamente 16 000 normas activas.
For a full list of published standards in the series see their standards catalogue. Cause adverse changes to air, water, or land);. Raw material acquisition, manufacture, transportation, installation, use, and recycling and waste management.
3.3 Type III environmental declaration programme voluntary programme for the development and use of. Comprehensive assessment of a product’s environmental impact across its full life cycle, from materials supply to manufacturing, distribution, use and final disposal. Standards Australia/Standards New Zealand 04, Environmental management systems – Requirements with guidance for use.
Based on calculations in accordance with ISO / Life Cycle Assessments using ReCiPe (H) v. ISO is defined as a series of international environmental management standards, guides, and technical reports. En enero de 12 la cifra se elevó aproximadamente a 19 000 normas activas.
600 Gallon 10 Gallon SideQuest Three Point Sprayer Booms 80-inch, 12’ & 18’ Booms 21’, 30’ & 40’ Truss-T Booms. 14 Estimates based on data derived from Life Cycle Assessments conducted in accordance to ISO :06 and ISO :06. Anticiper et prendre en compte les règlementations » - 03/06/14.
Definition of the goal and scope of the LCA, the life cycle inventory analysis (LCI) phase, the life cycle impact assessment (LCIA) phase, the life cycle interpretation phase, reporting and critical review of the LCA, limitations of the LCA, the relationship between the LCA phases, and conditions. Thermoplastics pipes for the conveyance of fluids – Dimensions and tolerances – Part 1:. Our Services What We Do Certification We deliver certification programs for over 0 standards across business sectors.
NF EN 12 Journée technique « Acteurs de la construction:. Based on calculations in accordance with ISO / Life Cycle Assessments using ReCiPe (H) v. More sustainable design compared to the previous printer models (HP DesignJet T100 Printer series) replaced with the HP DesignJet T0 Printer series.
We leverage cloud and hybrid datacenters, giving you the speed and security of nearby VPN services, and the ability to leverage services provided in a remote location. What is the price difference to a comparable new part?. Learn more about what EPA is doing and what you can do.
Tra queste norme rientra anche la ISO , che stabilisce i requisiti di un sistema di gestione ambientale. Séries normes ISO • Produits de construction :. What do the standards in the ISO family cover?.
Activate the CD Key on the publisher's website to download Windows 10 Professional. NF P01-010 => EN + norme nationale complémentaire (en cours) • Bâtiment :. Plastics pipes and fittings – Combined chemical resistance classification table.
We are revamping our website for a better user experience and usability. ISO is a family of standards related to environmental management that exists to help organizations (a) minimize how their operations (processes, etc.) negatively affect the environment (i.e. The basic principles of ISO are based on the Plan-Do-Study-Act (PDSA) methodology, which is a variant of the Plan-Do-Check-Act cycle:.
Para una lista completa y actualizada de todas las normas ISO, consulte el Catálogo de normas ISO (en inglés). ISO Bộ hướng dẫn và yêu cầu để đánh giá lượng nước của sản phẩm, quy trình, và các tổ chức. , A3, , A1, A0.
You are being redirected from the main website to current page. ISO имеет сходство с ISO 9000 (семейством стандартов по менеджменту. ISO series ( to ), Life Cycle Assessment, LCA, quản lí chất lượng - đánh giá vòng đờiii sản phẩm- nguyên tắc và khuôn khô;.
ISO – международный стандарт, содержащий требования к системе экологического управления (environmental management system), по которым проходит сертификация. Remanufacturing saves valuable raw materials and a great deal of energy. This stage will typically include an initial review or gap analysis, to better understand the existing state of the organization, and plan accordingly.
(b) comply with applicable laws, regulations, and other environmentally oriented requirements;. NOTE 1 The predetermined parameters are based on the ISO series of standards, which is made up of ISO and ISO. Life Cycle Assessment (LCA) Life Cycle Assessment (LCA) is an internationally standardised methodology (ISO ff).
Life Cycle Assessment ISO :. Fresenius Medical Care has implemented an approach based on the Life Cycle Assessment (LCA) methodology, which follows the structure and requirements of EN ISO /44:.

Pdf Iso Scenario In Malaysia Global Adi Ainurzaman Jamaludin Academia Edu
Announcement Iso Jsmo National مؤسسة المواصفات والمقاييس الأردنية الصفحة الرسمية Facebook

Life Cycle Assessment

Ppt Environmental Management Systems Iso And Associated Topics Powerpoint Presentation Id

Welcome To The Life Cycle Assessment Lca Learning Module Series Ppt Video Online Download

Life Cycle Assessment Wikipedia

18 Life Cycle Analysis

Gost R Iso 10 In English Download Pdf Gostperevod Com

Life Cycle Assessment Framework From Iso 06 4 Download Scientific Diagram
Ansi Iso 1997 Life Cycle Assessment Evaluation

Iso Series

Four Phases Of Lca Based On Iso Standard Series Download Scientific Diagram
Q Tbn And9gcstwtteetmszbojsn3kr81wgrk6ofuxxpsrdqilixi0bm6lw Eb Usqp Cau
Abnt Nbr Iso Nbriso Gestao Ambiental Avaliacao Do Ciclo
Iso European Standards
Citeseerx Ist Psu Edu Viewdoc Download Doi 10 1 1 4 5040 Rep Rep1 Type Pdf

St Rk Iso 10

Assessing Environmental Impacts Using A Comparative Lca Of Industrial And Artisanal Production Processes Minas Cheese Case

Iso Youtube

Iso Pdf Enterpriseslasopa

Iso Environmental Management Series

Welcome To The Life Cycle Assessment Lca Learning Module Series Ppt Video Online Download
Http Www Cartonplast Com Fileadmin Adminpl Downloads Lca Background Report Cpl 14 Cpl E Spots Homepage Vorwort Pdf

Life Cycle Assessment In Depth Croner I

Bees Nist

Iso 06 Environmental Management Systems Pecb Store

Lca International Standards

Life Cycle Assessment

Iso Pdf Baldcirclewestern

Life Cycle Energy Analysis

Ntc Iso Analisis De Ciclo De Vida

Dstu Iso 04 Translation By Jay55 Issuu

Life Cycle Assessment Lca Complete Beginner S Guide

Concept Of Lca

Iso Certificate Says Bmw I3 Is Squeaky Clean

Life Cycle Assessment Pavement Interactive

Asq Ansi Iso 06 Environmental Management Life Cycle Assessment Principles And Framework

Four Phases Of Lca Based On Iso Standard Series Download Scientific Diagram

Iso Series Life Cycle Assessment Xchangesite

Iso Lifecycle Management Systems Ems Presentation Peter Greenh

Life Cycle Assessment Best Practices Of International Organization For Standardization Iso Ser

En Iso 1997 Environmental Management Life Cycle Assessment Principles And Framework Iso 1997

Fifteen Years Of Iso A Review Sciencedirect

Iso 8 19 En Environmental Management For Concrete And Concrete Structures Part 8 Environmental Labels And Declarations

Sustainability Free Full Text Review Of Methodological Choices In Lca Based Textile And Apparel Rating Tools Key Issues And Recommendations Relating To Assessment Of Fabrics Made From Natural Fibre Types Html

Iso Series
Iso Phpapp02 Pdf Life Cycle Assessment Economies

Lca Standards And Guidelines Asc

Figure 1 From Life Cycle Assessment Lca A Sustainable Management Tool Semantic Scholar

Framework For Life Cycle Assessment Iso 06 Download Scientific Diagram

Life Cycle Assessment Lca Of Glove Leather Based On Iso Standard Desta Kebede Bekele Amazon Com Books

Din En Iso 09 Environmental Management Life Cycle Assessment Principles And Framework Iso 06 German And English Version En Iso 06 Foreign Standard

V4dgwgpejld00m
Q Tbn And9gcqlcy136aeavcxd Clqk0lynhpzrl H6agktkrdhean9ghir5n2 Usqp Cau

Life Cycle Assessment

Iso Co The Standards That Define Environmental Management
Http Elmira Co Uk S Lca Exaphen Products S45q Pdf

Lca Lci Lcia According To En Iso 06 Connecting Data To Information To Knowledge
Http Www Fio Co Th Web Tisi Fio Fulltext Tis 2552 Pdf

Aveleda Company Certifications

Iso Framework For Life Cycle Assessment Download Scientific Diagram

Sustainability Biomin Net

Iso Life Cycle Assessments Create Trust Tuv Nord

Tosca Sustainability Framework Phases In An Lca Study

Ehsq Environment Health Safety And Quality Life Cycle Assessment Iso Rc Codes Product Stewardship Quality

Iso Lca Standards

Analisis Del Ciclo De Vida Iso Blog Geoinnova

Steps Of The Lca Methodology According To Iso Download Scientific Diagram

Iso 44 Circle Hd Png Download 1125x562 Pngfind
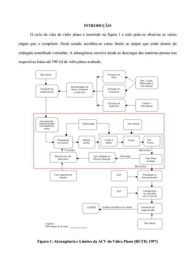
1
Epos Trade
Iso Free Download

European Commission Service Site

Stages Of A Life Cycle Assessment Adapted From Iso 06 Download Scientific Diagram

Iso Dis 8 En Environmental Management For Concrete And Concrete Structures Part 8 Environmental Labels And Declarations
.jpg)
Innowa1 Iso And Differences Part1

Grundlagen Der Produktokobilanz Nach Din En Iso Ff German Edition Matschenz Lars Amazon Com Books

Pdf The Critical Review Of Life Cycle Assessment Studies According To Iso And Semantic Scholar
Is Iso Environmental Management Life Cycle Assessment Principles And Framework Bureau Of Indian Standards Free Download Borrow And Streaming Internet Archive
1

Lca Framework Iso 06 Download Scientific Diagram

En Iso 06 A1 Environmental Management Life Cycle Assessment Principles And Framework Amendment 1 Iso 06 Amd 1

Sist En Iso 06 A1 Environmental Management Life Cycle Assessment Principles And Framework Amendment 1 Iso 06 Fdam 1

Lca Center Aist Research Activities Software Aist Lca Ver 4

Iso 06 En Environmental Management Life Cycle Assessment Principles And Framework

Iso Norme Pour L Analyse Du Cycle De Vie

Iso 06 Adapted From 32 Download Scientific Diagram
Lca Net Com Files Critical Review Pdf

Lca International Standards
Www Thenbs Com Publicationindex Documents Details Pub Bsi Docid

Lca Framework According To Iso Environmental Management Life Download Scientific Diagram
The Iso Series

Figure 1 New Ultralight Automotive Door Life Cycle Assessment Springerlink

Fifteen Years Of Iso A Review Sciencedirect

Solved In The Iso Standard For Lca The Method Is D Chegg Com

Waste Management Strategies Life Cycle Assessment Lca Approach Springerlink

18 Life Cycle Analysis

Life Cycle Assessment In Depth Croner I