Windows Navigation Diagram

How To Create Application Architecture Diagram Online

Tree Diagram Maker By Mindmanager

Model Driven Development Of Android Application Prototypes From Windows Navigation Diagrams Semantic Scholar

Navigation Design For Windows Store Apps Navigation Design Interactive Design Design

Create A Uml Use Case Diagram Visio

Winforms Diagram Control Build Interactive Diagram Syncfusion
A Marine Navigation Lights Wiring Diagram can be really a simplified mainstream picture representation of an electrical circuit This shows the components of the circuit as simplified contours, and also the signal and power connections in between the devices continuouswave whaler reference navigation light switch, size 500 x 500 px, source continuouswavecom technical help how to wire.

Windows navigation diagram. Create and coauthor professionallooking diagrams for effective decision making, data visualization, and process execution to help increase productivity across the business Visio and Microsoft 365 Visio is an innovative solution that helps you visualize dataconnected business process flows with a host of integrated features that bring the. Create and coauthor professionallooking diagrams for effective decision making, data visualization, and process execution to help increase productivity across the business Visio and Microsoft 365 Visio is an innovative solution that helps you visualize dataconnected business process flows with a host of integrated features that bring the. Provides types that support navigation, including navigating between windows and navigation journaling In this article Classes BaseUriHelper Provides a method to resolve relative uniform resource identifiers (URIs) with respect to the base URI of a container, such as a Frame.
Supported Platforms Windows, macOS, Linux, and Chrome OS Price Free Visit Website 7 ConceptDraw Diagram 13 ConceptDraw Diagram is a fully loaded professional diagramming tool that is really good It is available for both Mac and Windows and offers a sleek native app for both the platforms. I am trying to create a windows navigation diagram in Visio Does any one know how to create this diagram?. Windows Navigation Diagram yang baik, bergantung pada IMK atau HCI ini Jika navigasinya buruk, susah untuk user melakukan penggunaan aplikasi yang dibuat Sebelum itu saya rasa lebih baik membahas Windows Navigation Diagram Terlebih dahulu.
Draw a Deployment Diagram for your project. Open Start > Programs > Classic Shell > Classic Explorer Settings On the Navigation pane tab (or Basic Settings tab), set the option to "Windows Vista" style It might be on Windows XP Simple Simple Folder View (auto collapse when expanding the other folder) was a feature which was removed after XP. Overview With the R1 19 version Telerik UI for WPF we have introduced the RadDiagramRibbon control It allows users to examine and modify the settings of the diagramming items in runtime The control is a configured RadRibbonView which is used as a top level navigation control for the RadDiagram Its main purpose is to provide you with a readytouse view that contains the most common.
Easier navigation An accessible diagram with navigation based on the flow of the diagram is not only possible, but now automatically created The unique navigation pane in Visio gives the option of customizing the navigation order Easier sharing Furthermore, users can run the Accessibility Checker tool on diagrams to ensure complete. Oct 12, 18 uml activity diagrams detailing user interface navigation 28 images uml activity diagrams detailing user interface navigation, windows navigation diagram untpikapps, activity diagram for the login use uwe, uml activity diagrams detailing user interface navigation, uml activity diagrams detailing user interface navigation. In Figure 1 you see the start at a user interfaceflow diagram, called a Navigation diagram in RUP, for the university system The boxes represent major user interface elements, modeled as you would instances/objects, and the arrows represent the possible flow between them, modeled as you would transitions in activity diagrams.
Open Start > Programs > Classic Shell > Classic Explorer Settings On the Navigation pane tab (or Basic Settings tab), set the option to "Windows Vista" style It might be on Windows XP Simple Simple Folder View (auto collapse when expanding the other folder) was a feature which was removed after XP. You can choose an automatic template called the Automatic ERD (Database) Diagram and generate your ER diagram using data from your database or choose one of the manual ERD templates included and design your database from scratch Spend more time coding and less time struggling to diagram Let SmartDraw's ERD diagram tool make it easy. Navigation diagram adalah sejenis statechart diagram yang fokus pada keseluruhan user interface yang dinamis, diagram ini menunjukan windows yang ada dan transisi yang antara windows windows tersebut yang dimaksud dengan navigation diagram adalah “A navigation diagram is a lowlevel architecture diagram work product that documents how to.
The current Dia release has been tested successfully on Windows 81, 8, 7, Windows Vista and Windows XP, Linux and Mac OS X The download page provides download packages for Mac OS X and Linux as well as information about Dia on older Windows versions Troubleshooting If you encounter any problems with dia, please read through the FAQ first. My taskbar/navigation/toolbar (on top) disappeared when I installed Google Chrome I have Windows 7 How can I restore it pls Thx I downloaded Google Chrome and when I try to use it there is no toolbar or any bar at the top of the screen I tried to figure it out on my own but am unable to do so. Abstract In recent years, the growth of smartphone market has led to the increasing development of mobile application The rapid approach of mobile application development would respond to the market growth This paper presents a model driven approach for creating preliminary GUI source code of Android application from windows navigation diagrams.
Windows 10 is a mobilefirst, cloudfirst touchbased operating system that can use a mouse for navigation As such, it is moving away from the traditional Windows interfaces and precepts As such, it is moving away from the traditional Windows interfaces and precepts. Windows 10 Navigation Advertisements Previous Page Next Page To navigate your Windows, you can simply type what you are looking for on the Taskbar search It can be the name of a document or application, or just any information you are looking for Start Menu. When the main navigation is presented in a vertical menu on the left or right, it’s common to embed the local navigation between the main navigation options in a treelike structure Figure 45 diagrams these three common arrangements.
A small window with your entire diagram should appear in the upper righthand corner There is a small blue square that indicates where you currently are in your diagram You can click and hold your left mouse button to drag the blue square around to another location in your diagram!. Then in the center pane, select a diagram layout thumbnail to view an example, along with a description of what the diagram best conveys, in the right pane Click OK to insert the selected diagram at the cursor To enter text into diagram shapes If the Text pane isn’t open, select the diagram, and then do either of the following. 1 Draw a Window Navigation Diagram for your project You don't have to draw interface design for all windows, just selected ones in key workflow 2 What kind of deployment architecture (serverbased, clientbased, client server) will you choose for your project?.
JeppView is an application that provides you with fullcolor, highquality, vectorbased electronic approach charts in a variety of configurations to meet your intended use. Steve UTC Permalink If you mean a UML window navigation diagram, these are fairly simple block and arrow diagrams You could use a basic flowchart template or simply draw. An entry is added to back navigation history when either a new navigation occurs, by calling the Navigate method, or by navigating to an entry in forward navigation history, by calling GoForward An entry is added to forward navigation history by navigating to an entry in back navigation history, by calling GoBack.
Navigation diagram adalah sejenis statechart diagram yang fokus pada keseluruhan user interface yang dinamis, diagram ini menunjukan windows yang ada dan transisi yang antara windows windows tersebut yang dimaksud dengan navigation diagram adalah “A navigation diagram is a lowlevel architecture diagram work product that documents how to. Android car stereo wiring diagram Pumpkin provide the latest and best android car stereo autoradio head unit with gps navigation radio bluetooth car dvd player android 60 android 71 double din single din in usa Plug and play with factory wiring harness adapter. We have created a process diagram repository on Sharepoint 10 Visio services is enabled on the site The library is set to open documents in the Browser by default The documents are stored as web diagram (*wdv) in odrder to enable visitors to view them without Visio installed on their · Hi, Is the file format you mentioned is vdw file instead.
When you think about it, displaying a directory as an org chart is a very logical idea After all, the Windows directory on a hard drive is a hierarchical structure and the Organization Chart Wizard that comes with Visio was designed to display hierarchical information The TwoPart Solution. You can open the File Explorer using the WindowsE button from your keyboard or from the all programs list or also by searching it from the search options Here’s a Typical File Explorer Window Navigation Pane Use the navigation pane to access all kinds of locations folders you’ve added to your favourites list, your libraries, the drives. I am trying to create a windows navigation diagram in Visio Does any one know how to create this diagram?.
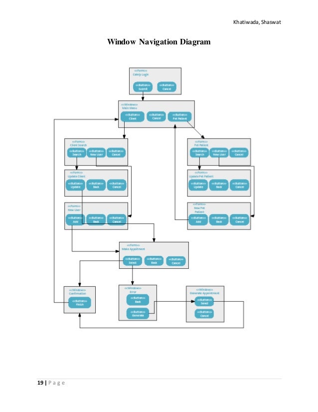
Windows navigation diagram (WND) that defines the basic structure of the interface These diagrams show all the interfaces (eg, screens, forms, and reports) in the system and how they are connected Third, the analysts design interface standards, which are the basic design elements on which interfaces in the system are based Fourth, the analysts create an interface design prototype for. In Windows 8, you will usually see the Start screen before the desktop To learn more, review our lesson on Getting Started with Windows 8 Working with applications An application—also known as a program—is a type of software that allows you to complete tasks on your computer Windows comes with many builtin applications you can use. Windows Navigation Diagram yang baik, bergantung pada IMK atau HCI ini Jika navigasinya buruk, susah untuk user melakukan penggunaan aplikasi yang dibuat Sebelum itu saya rasa lebih baik membahas Windows Navigation Diagram Terlebih dahulu.
UML Activity Diagrams Detailing User Interface Navigation From the developerWorks archives Benjamin Lieberman PhD Date archived April 18, 19 First published April 29, 04 from The Rational Edge The author illustrates how to use UML Activity Diagrams to capture and communicate the details of user interface navigation and functionality, and explain three stereotypes presentation. The Sankey Diagram control supports numerous file export formats (PDF, DOCX, RTF, XLS, XLSX, MHT, and HTML) Turn your Sankey Diagram into a printed report or file with a simple method call (or use the Print Dialog) You can save data visualizations as standalone graphics files and easily integrate the image into documents. My taskbar/navigation/toolbar (on top) disappeared when I installed Google Chrome I have Windows 7 How can I restore it pls Thx I downloaded Google Chrome and when I try to use it there is no toolbar or any bar at the top of the screen I tried to figure it out on my own but am unable to do so.
Creately An online diagramming tool with builtin productivity features to create diagrams faster Draw flowcharts, mind maps, org charts, network diagrams, Venn diagrams and 50 other diagrams types. Windows Navigation Diagram ( Other) Use Creately’s easy online diagram editor to edit this diagram, collaborate with others and export results to multiple image formats You can edit this template and create your own diagram Creately diagrams can be exported and added to Word, PPT (powerpoint), Excel, Visio or any other document. The navigation pane displays common folders for quick navigation Details pane in Windows Vista and newer shows properties of selected items or properties related to currently open folder For example, when you click on a local disk in Computer, you will see the disk's size, free space, and other properties Clicking on a photo will display the.
Oct 12, 18 uml activity diagrams detailing user interface navigation 28 images uml activity diagrams detailing user interface navigation, windows navigation diagram untpikapps, activity diagram for the login use uwe, uml activity diagrams detailing user interface navigation, uml activity diagrams detailing user interface navigation. To open the Navigation Pane, click the Find button in the Editing group on the Home tab, or press Ctrl F The Navigation pane opens on the left side of the Word window, by default In the edit box at the top of the pane, enter the word or phrase you want to find The results should display automatically. Mac OSX (All Versions).
I am trying to create a windows navigation diagram in Visio Does any one know how to create this diagram?. Question Draw A Window Navigation Diagram For Your Project You Don’t Have To Draw Interface Design For All Windows, Just Selected Ones In Key Workflow(NOTE Attaching The 10 Key Overflow, The ER Diagram, And The Sample Of Navigation Diagram)This Is For The Gym Please Follow The Same Goven Below. Main Navigation Mega Menu Diagrams for Businesses Diagrams for Design Projects Diagrams for Software Engineering Resources Main Navigation Mega Menu Explore Resources Papers & Videos Case Studies Blog Windows 7, Windows 8, Windows 81, Windows 10;.
User interfaceflow diagrams also called storyboards, interfaceflow diagrams, windows navigation diagrams, and contextnavigation maps enable you to model the highlevel relationships between major user interface elements and thereby ask fundamental usability questions. Diagram Designer from MeeSoft is a Windows only tool that comes bundled as a compact 13 MB download But just how simple and easy is it to create a flowchart diagram with Diagram Designer?. Steve UTC Permalink If you mean a UML window navigation diagram, these are fairly simple block and arrow diagrams You could use a basic flowchart template or simply draw.
Look at most “real” desktops, Windows 10 gathers your PC’s most frequently used items and places them close at hand in the Navigation Pane, shown here The Navigation Pane offers shortcuts to places you visit most frequently Found along the left edge of every folder, the Navigation Pane contains several main sections Quick Access, OneDrive,. Navigation diagram adalah sejenis statechart diagram yang fokus pada keseluruhan user interface yang dinamis, diagram ini menunjukan windows yang ada dan transisi yang antara windows windows tersebut yang dimaksud dengan navigation diagram adalah “A navigation diagram is a lowlevel architecture diagram work product that documents how to. Android car stereo wiring diagram Pumpkin provide the latest and best android car stereo autoradio head unit with gps navigation radio bluetooth car dvd player android 60 android 71 double din single din in usa Plug and play with factory wiring harness adapter.
Windows navigation diagram wnd that de fines the basic for example fig ure 10 6 shows the use case diagram for the appointment system this figure shows that the create new patient use case is distinct from the make payment arrangements use case we model these two use cases separately because they represent separate processes that are used by the make new patient appt use case. Windows Navigation Diagram ( Block Diagram) Use Creately’s easy online diagram editor to edit this diagram, collaborate with others and export results to multiple image formats Edit this Diagram Boson We were unable to load the diagram tap diagram to zoom and pan.

Umodel Uml Modeling Tool Altova

Navigation Over Windows Download Scientific Diagram

Automatic Diagram Layout

Model Driven Development Of Android Application Prototypes From Windows Navigation Diagrams Semantic Scholar

Introducing Types Of Uml Diagrams Lucidchart Blog
Http Www Ifml Org Wp Content Uploads Ifml Bookstore Example Pdf

Windows Navigation Diagram Download Scientific Diagram

Info 361 Final Project
Ieeexplore Ieee Org Iel7 Pdf
Q Tbn And9gcqurfvtql9oh51zmzf3bvxryd7ubaujhc Adcoicbadq1m9ofw1 Usqp Cau

Transformation Of The System Sequence Diagram To An Interface Navigation Diagram Semantic Scholar

Using Popup Dialogs Menus And Windows

Windows Navigation Diagram

Systems Proposal For Pete S Pawn Shop Nicholas Jones
Draw A Window Navigation Diagram For Your Project Chegg Com

Global Navigation Satellite System Gnss Driver Architecture Windows Drivers Microsoft Docs
Windows Navigation Diagram Editable Diagram Template On Creately

Graphical User Interface Gui Windows Navigation Diagram Download Scientific Diagram

10 Best Online Flowchart Software Of 21 The Digital Project Manager

Interactive Diagrams 3 Ways To Use Hotspots And Layers In Lucidchart Lucidchart Blog
Draw A Window Navigation Diagram For Your Project Chegg Com
The Best Flowchart Software And Diagramming Tools Zapier

Cs2450 Chapter 10 2 Windows Navigation Diagram Wnd Youtube
Graphical User Interface Gui Windows Navigation Diagram Download Scientific Diagram

Window Navigation Diagram Download Scientific Diagram

How To Create Application Architecture Diagram Online

Uml Class Diagrams Intellij Idea

What Is Wnd And Why Is It Used A Window Navigation Diagram Defines The Basic Course Hero

Graphical User Interface Gui Windows Navigation Diagram Download Scientific Diagram

Pdf Uml Activity Diagrams Detailing User Interface Navigation Semantic Scholar

Dataset Navigation And Pre Processing Windows Left A Main Download Scientific Diagram

Navigation History And Backwards Navigation Uwp Applications Microsoft Docs

Ct Software Ct Codeview Analyzer 3 0

Cs2450 Chapter 10 2 Windows Navigation Diagram Wnd Youtube
The Best Flowchart Software And Diagramming Tools Zapier

Dell Windows 8 Match Game Flip Villela

05 Prentice Hall12 1 Stumpf And Teague Object Oriented Systems Analysis And Design With Uml Ppt Download

Enable Search Pane In Visio 10

Control Panel Windows Wikipedia

Windows Apache Pivot

Windows Navigation Diagram Wnd

How To Draw A Website Navigation Diagram Part 2 Youtube

Systems Analysis And Design With Uml System Design Ppt Download
Window Navigation Diagram

Catatan Minggu 7 Windows Navigation Diagram Review Hci Benyamin Limanto

Airline Booking System Uml Diagram Freeprojectz

Info 361 Final System Proposal Vcu

User Interface Structure Design Chapter 11 Key Definitions The User Interface Defines How The System Will Interact With External Entities The System Ppt Download

Cs2450 Chapter 10 2 Windows Navigation Diagram Wnd Youtube

Accessibility Winforms Implementation Mono

Windows Navigation Diagram Download Scientific Diagram

Windows Navigation Diagram Download Scientific Diagram

Use Azure Firewall To Protect Windows Virtual Desktop Microsoft Docs

Using Microsoft Edge In A Native Windows Desktop App Part 3

Week10 Tutorial 1 Is3430 Tutorial Week 10 Windows Navigation Diagram Wnd Rebecca Jiang Objectives 1 Brief On Wnd 2 Finish Tutorial Week 10 Exercise Course Hero

Acp Diagram Sizes Analytica Wiki
Diagram Software And Flowchart Maker

Jewelsmith Work Order Management System

Diagram Peugeot 6 Wiring Diagrams Rear Windows Heated Window Full Version Hd Quality Heated Window 6diagrams Manufacturedelombre Fr

Employee Scheduling System Michael Attewell Project Manager Abram Jackson Web Programmer Analyst Michael Kraft Systems Analyst Ppt Download

Design Elements Navigation Create Organizational Chart Ms Windows Vista User Interface Vector Stencils Library Vertical Tab Design

Window Navigation Diagram Download Scientific Diagram

How To Create Application Architecture Diagram Online

How To Draw A Website Navigation Diagram Part 2 Youtube

Flow Diagrams Axure Docs

Windows Navigation Diagram Download Scientific Diagram

Uml Activity Diagrams Detailing User Interface Navigation Activity Diagram User Interface Interface

6 Great Steps To Create Successful Gui For Apps Websites Admec

Reusable Navigation And Workflow For Both Windows And Web Using Microsoft Uip Blocks Codeproject

Navigation Timing
Q Tbn And9gcsm05oyizocorlfqemk9tws0w1cydnnvuohk8q3jj6enfmxmx6s Usqp Cau
Q Tbn And9gcqnjhesfmlv6w6dif1q8jda Yeqe7zurcsk2m1iluvqhnzuv7ta Usqp Cau

Umodel Uml Modeling Tool Altova
Solved 1 Draw A Window Navigation Diagram For Your Proje Chegg Com

Reusable Navigation And Workflow For Both Windows And Web Using Microsoft Uip Blocks Codeproject
Solved Draw A Window Navigation Diagram For Your Project Chegg Com

Controldraw Training Contents Ppt Download

Graphical User Interface Gui Windows Navigation Diagram Download Scientific Diagram

Zona Gala Windows Navigation Diagram
User Interface Flow Diagrams Ui Storyboards An Agile Introduction

Interactive Diagrams 3 Ways To Use Hotspots And Layers In Lucidchart Lucidchart Blog

10 Top User Flow Tools For Smooth Ux Sailing Justinmind
Diagram Software And Flowchart Maker
Ieeexplore Ieee Org Iel7 Pdf
Apple Wins 3 Project Titan Patents Covering A Unique Adjustable Windows System A Navigation System And An Electric Motor Patently Apple

Windows Basics General Concepts Terminology Russ Harvey Consulting
1

Dia Software Wikipedia

Windows Navigation Diagram Download Scientific Diagram

Answered 1 Draw A Window Navigation Diagram For Bartleby
Design Your Database Using An Entity Relationship Diagram Erd In Visio Microsoft Tech Community

Kuliah Analisa Desain Berorientasi Objek

Performing Page Navigation In Windows Phone Apps Coding Paradox

Toyota Ist Wiring Diagram Full Hd Version Wiring Diagram Triangular Diagrams Emballages Sous Vide Fr
Mengenal Window Navigation Diagram Windore

10 Kubota Zg23 Engine Wiring Diagram Engine Diagram Wiringg Net Trailer Light Wiring Motorcycle Wiring Electrical Diagram

Navigation Diagram For An App Navigation Design Interactive Design Design

Winforms Diagram Control Build Interactive Diagram Syncfusion